必看干货 | 亚马逊物流新规最全解析来了!
2023-05-05
近期亚马逊发布公告:从5月1日起,将在亚马逊物流服务管理平台Carrier Central实施新的规则,以提高其对第三方物流公司和运营商的监管力度。其中特别强调预约到勤率和PO清单的准确性。

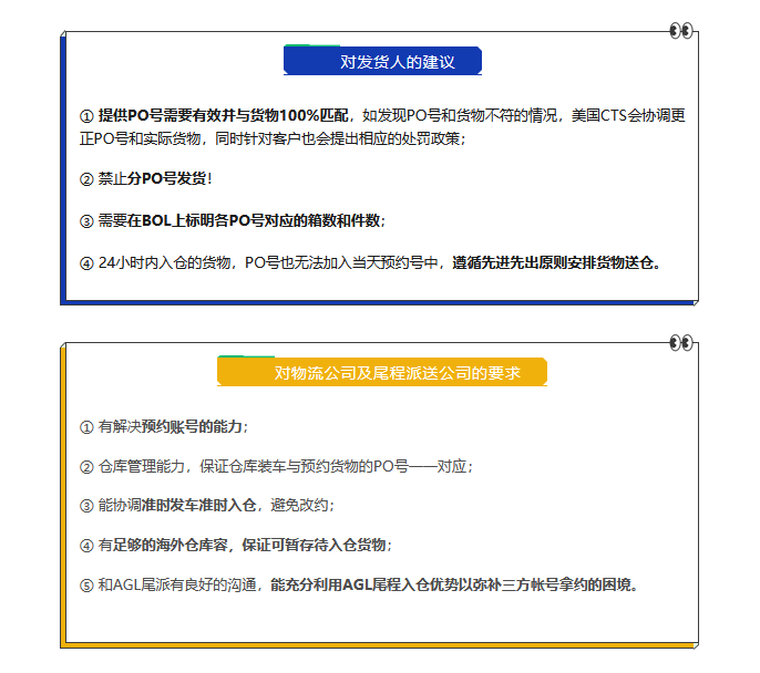
- 亚马逊预约如需取消,需要在72小时之前操作取消;PO如需修改,需要在送仓24小时之前修改,否则都属于defect(预约失误);
- Appointment Defect Rate(预约失误率)需在5%以下,不得高于10%;
- PO Manifest Accuracy(PO准确率)需要在95%以上,准确率直接关联预约账号,甚至导致封号(Appointment Defect Rate超过50%的账号将立刻被封禁30天);
- PO准确率要求95%以上,PO需要准确录入亚马逊承运商系统;
- 亚马逊四大仓ONT8/LAX9/LGB8/SBD1 ,4月25日预约发起后亚马逊才分配可以入仓的时间;
- 不可随意大量屯约,屯约不及时取消属于defect(预约失误);
- 预约需要提前至少两周以上,不允许先发车后补PO号,所有PO号需要在24小时前加入,如果预约有变化入仓会有延迟;
- 预约门槛提高,买约需要能配合加PO和改约,买合适的预约号难度加大。
- 直送柜待到港,预计可以提柜后,才会将对应且有效的PO加进合适时间的预约号内;为了避免不改约,不排除柜子超期,产生柜子超期费及CHASISS(车架费)超期费,同时预约困难,派送时效也将受影响。
- 拆派柜待拆完柜子后,才将正确PO加进预约中,派送时效会拉长,平均派送时效可能会增加2-3天,如果货量少的亚马逊仓库则增加3-5天。
- 第三方账号将会持续减少,亚马逊不新开账号,买约困难。
- 因预约账号受限且预约账号不断地减少,入仓又有严格的考核,给三方物流增加管理成本,入仓费用将上涨。
